登录
|
注册
进入适老模式
无障碍阅读
首页
政务公开
政务服务
数据发布
政民互动
走进汤阴
专题专栏
您当前所在位置:
首页
>
重点领域公开
>
自然资源领域
>
规划许可
> 乡村建设规划许可
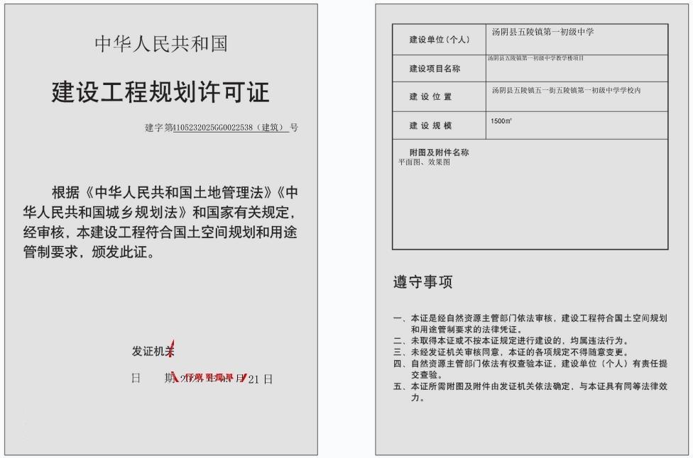
汤阴县城乡规划发展中心规划批后公示2025年4105232025GG0022538(建筑)号——汤阴县五陵镇第一初级中学教学楼项目
发布:元小婵
来源:规划中心
时间:2025-05-26
分享:
22538.jpg
平面图.png
效果图.jpg
国务院网站
中央人民政府网站
|
省市政府网站
河南省人民政府网站
安阳市人民政府网站
|
各县政府网站
市开发区政府
龙安区政府
殷都区政府
文峰区政府
北关区政府
滑县政府
汤阴县政府
林州市政府
安东新区
内黄县政府
|
相关链接
国务院信息
省政府信息
市政府信息
全国公共资源交易平台(河南省·汤阴县)
河南省投资项目在线审批监管平台联合审批办事大厅
|
部门平台
汤阴县人民政府办公室
汤阴县发改委
汤阴县教育局
汤阴县科学技术局
汤阴县工业和信息化局
汤阴县公安局
汤阴县民政局
汤阴县司法局
汤阴县财政局
汤阴县人力资源和社会保障局
汤阴县自然资源局
汤阴县住房和城乡建设局
汤阴县交通运输局
汤阴县水利局
汤阴县农业农村局
汤阴县商务局
汤阴县文化广电体育旅游局
汤阴县卫生健康委员会
汤阴县退役军人事务局
汤阴县应急管理局
汤阴县审计局
汤阴县市场监督管理局
汤阴县统计局
汤阴县医疗保障局
汤阴县信访局
汤阴县城市管理局
汤阴县行政审批和政务信息管理局
城关镇
韩庄镇
白营镇
古贤镇
菜园镇
任固镇
五陵镇
瓦岗镇
伏道镇
宜沟镇